Orders are typically delivered to Greece within 48 hours depending on location.
Free delivery to Greece on orders of 50 EUR or more. A delivery charge of 18 EUR will be billed on all orders less than 50 EUR.
UPS, FedEx or DHL freight pre-paid: CPT (Duty, customs, and VAT due at time of delivery)
Credit account for qualified institutions and businesses
Payment in Advance by Wire Transfer
![]()
![]()
![]()
![]()


More Products From Fully Authorized Partners
Average Time to Ship 1-3 Days, extra ship charges may apply. Please see product page, cart, and checkout for actual ship speed.
Incoterms: CPT (Duty, customs, and applicable VAT/Tax due at time of delivery)
For more information visit Help & Support
The EPC9001 development board is a 40 V maximum device voltage, 15 A maximum output current, half bridge with onboard gate drives
The EPC9048 development boards are in a half bridge topology with onboard gate drives, featuring the EPC2034 eGaN field effect transistors (FETs).
This development board, measuring 11mm x 12mm, contains two enhancement mode (eGaN®) field effect transistors (FETs) arranged in a half bridge configuration with an onboard Texas Instruments LM5113 gate drive.
The EPC9080 development board is a 100 V maximum device voltage,30 A maximum output current, half bridge with onboard gate drives
The EPC9013 development board features the 100 V EPC2001C enhancement mode (eGaN®) field effect transistor (FET) operating up to a 35 A maximum
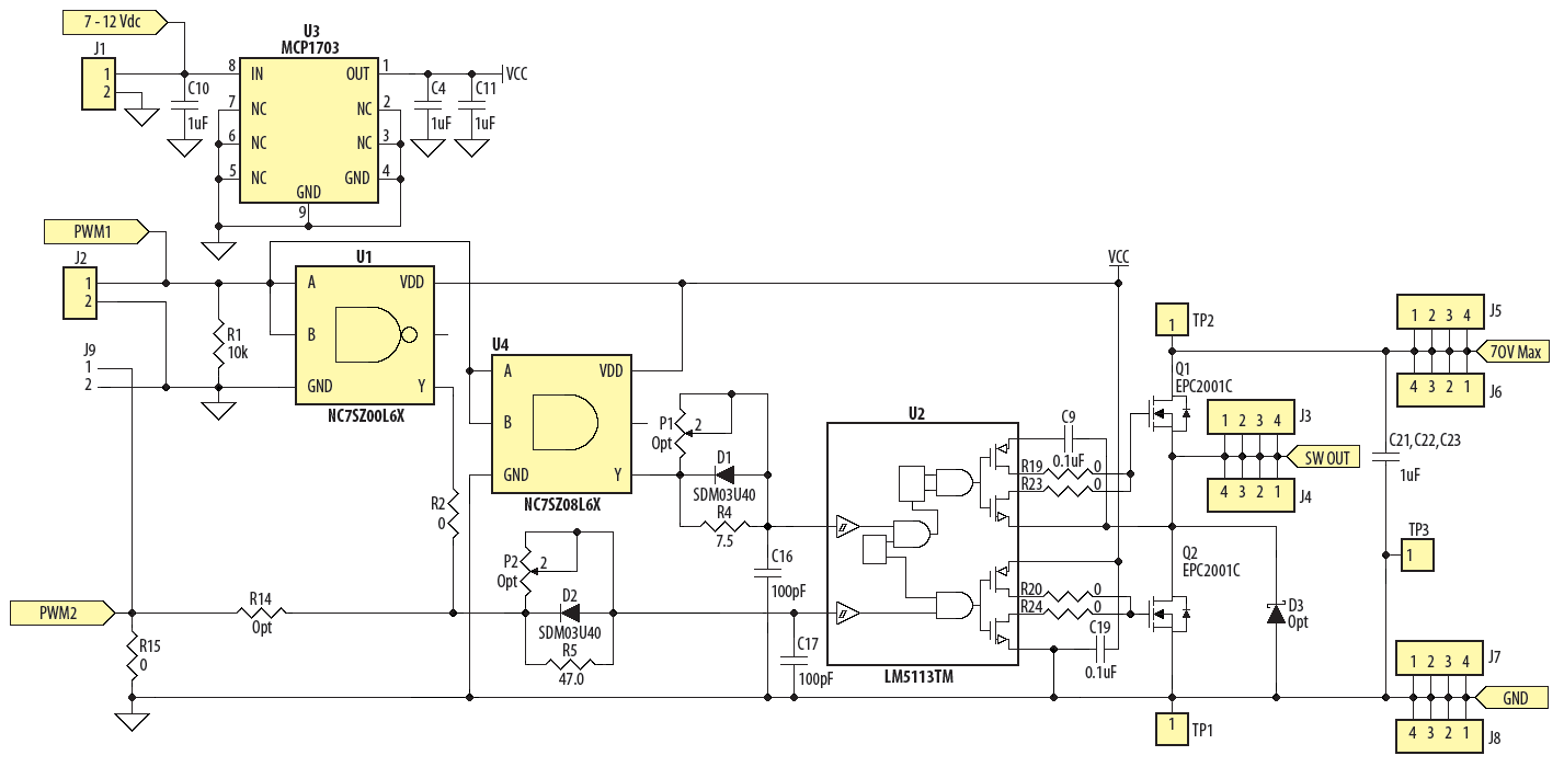
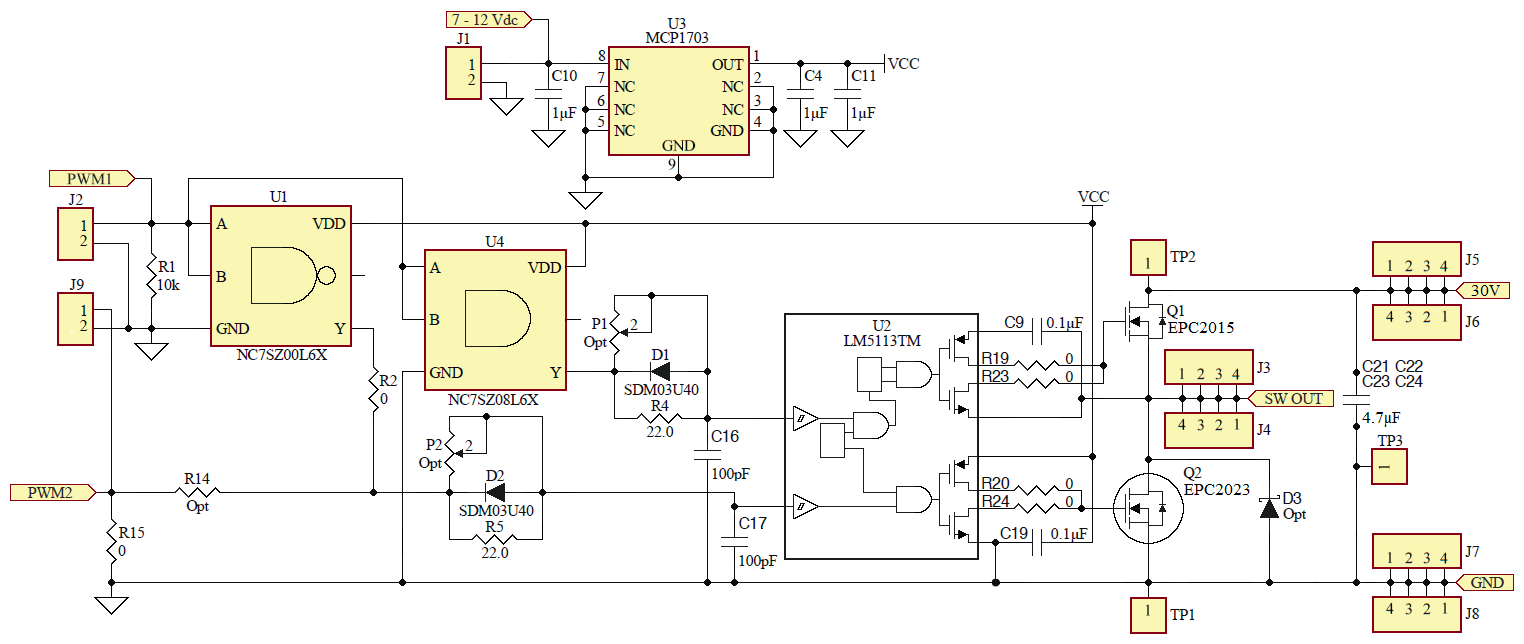
These development boards are in a half-bridge topology with onboard gate drives, featuring the EPC2015/23 and EPC2001/21 eGaN® field effect transistors (FETs).
The EPC9126HC development board is primarily intended to drive laser diodes with high current pulses with total pulse widths as low as 5 ns (10% of peak). The board is shipped with an EPC2001C 100V maximum device voltage capable of current pulses up to 150 A.
The EPC9002 development board is a 100 V maximum device voltage, 10 A maximum output current, half bridge with onboard gate drives, featuring the EPC2001 enhancement mode (eGaN®) field effect transistor (FET).
The EPC9126 development board is primarily intended to drive laser diodes with high current pulses with total pulse widths as low as 5 ns (10% of peak). The board is shipped with an EPC2016C 100V maximum device voltage capable of current pulses up to 75 A.
The EPC9017 development board is 2” x 1.5” and features three EPC2001 eGaN FETs in a half bridge configuration using the Texas Instruments LM5113 gate driver.
Co-Browse
By using the Co-Browse feature, you are agreeing to allow a support representative from DigiKey to view your browser remotely. When the Co-Browse window opens, give the session ID that is located in the toolbar to the representative.
DigiKey respects your right to privacy. For more information please see our Privacy Notice and Cookie Notice.
Yes, Continue to Co-BrowseGet fast and accurate answers from DigiKey's Technicians and Experienced Engineers on our TechForum.
Please visit the Help & Support area of our website to find information regarding ordering, shipping, delivery and more.
Registered users can track orders from their account dropdown, or click here. *Order Status may take 12 hours to update after initial order is placed.
Users can begin the returns process by starting with our Returns Page.
Quotes can be created by registered users in myLists.
Visit the Registration Page and enter the required information. You will receive an email confirmation when your registration is complete.
Orders are typically delivered to Greece within 48 hours depending on location.
Free delivery to Greece on orders of 50 EUR or more. A delivery charge of 18 EUR will be billed on all orders less than 50 EUR.
UPS, FedEx or DHL freight pre-paid: CPT (Duty, customs, and VAT due at time of delivery)
Credit account for qualified institutions and businesses
Payment in Advance by Wire Transfer
![]()
![]()
![]()
![]()


More Products From Fully Authorized Partners
Average Time to Ship 1-3 Days, extra ship charges may apply. Please see product page, cart, and checkout for actual ship speed.
Incoterms: CPT (Duty, customs, and applicable VAT/Tax due at time of delivery)
For more information visit Help & Support
Thank you!
Keep an eye on your inbox for news and updates from DigiKey!
Please enter an email address