Orders are typically delivered to Greece within 48 hours depending on location.
Free delivery to Greece on orders of 50 EUR or more. A delivery charge of 18 EUR will be billed on all orders less than 50 EUR.
UPS, FedEx or DHL freight pre-paid: CPT (Duty, customs, and VAT due at time of delivery)
Credit account for qualified institutions and businesses
Payment in Advance by Wire Transfer
![]()
![]()
![]()
![]()


More Products From Fully Authorized Partners
Average Time to Ship 1-3 Days, extra ship charges may apply. Please see product page, cart, and checkout for actual ship speed.
Incoterms: CPT (Duty, customs, and applicable VAT/Tax due at time of delivery)
For more information visit Help & Support
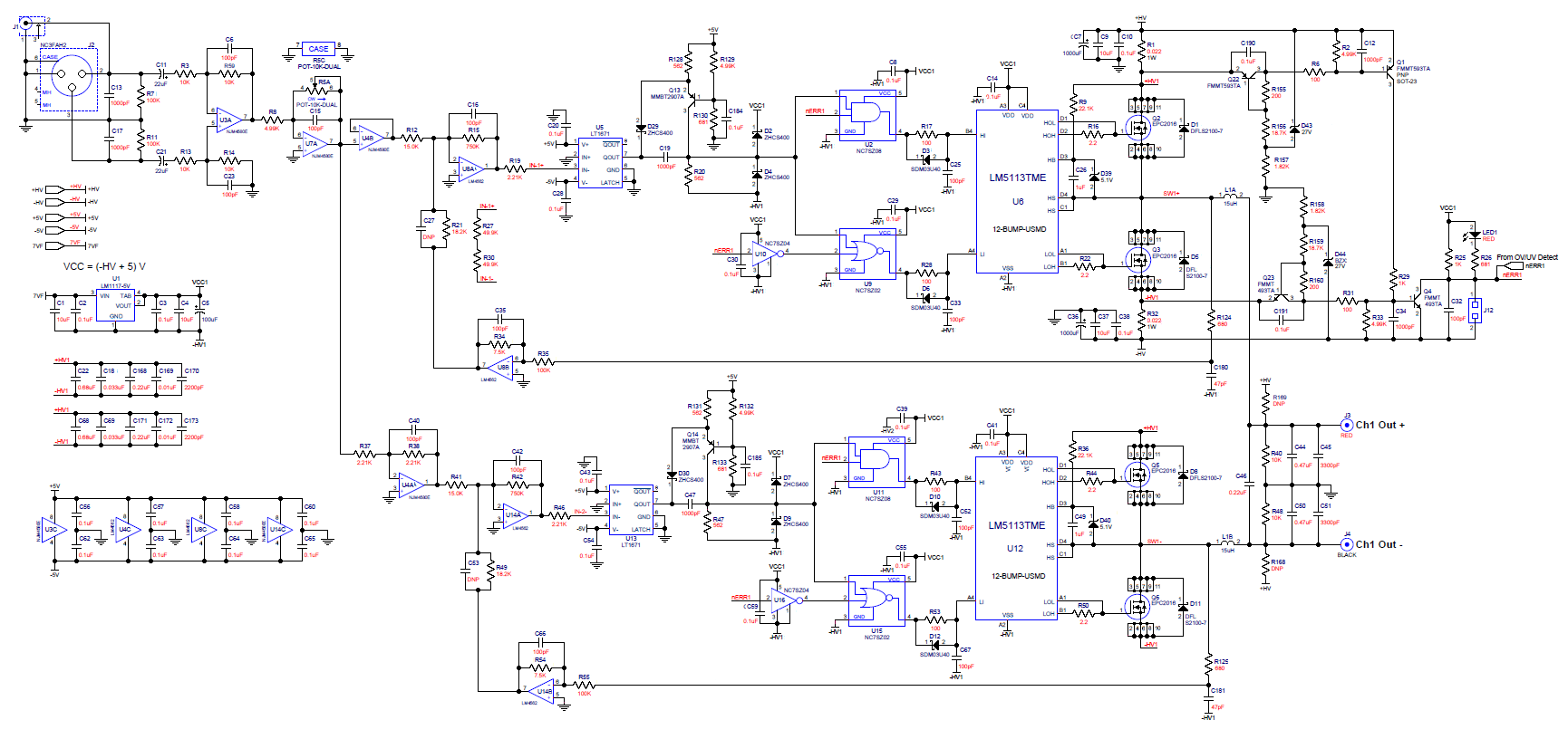
The EPC9106 demonstration board is a reference design for a 150 W / 8 Ω Class D audio amplifier. The demonstration board uses a Bridge-Tied-Load (BTL) design, composed of four ground-referenced Half-Bridge Output Stages. This architecture and topology allows scalability and expandability.
The EPC9106 reference design has demonstrated 96% efficiency at 150 W / 8 Ω, and 92% efficiency at 250 W / 4 Ω.
The EPC9106 demonstration board features the EPC2016 enhancement mode (eGaN®) field effect transistor (FET), as well as the Texas Instruments LM5113 gate driver.
A complete block diagram of the circuit is given in Figure 1. For more information on the EPC2016 eGaN FET please refer to the datasheet which should be read in conjunction with this quick start guide.
| Manufacturer | EPC |
|---|---|
| Category | Audio Amplifiers |
| Eval Board Part Number | 917-1090-ND |
| Eval Board Supplier | EPC |
| Eval Board |
Board not Stocked
|
| Amplifier Type |
Class D
|
| Number of Outputs |
Stereo
|
| Output Power (RMS) @ Load |
250 W x 2 @ 4 Ω
|
| Voltage In |
± 27 V
|
| THD+N (1kHz) @ Conditions |
< 0.03% @ Full Power (8 Ω, 150 W)
|
| Features |
Differential Inputs
Over Current Protection Over Voltage Protection |
| Efficiency @ Conditions |
>90%, 50 ~ 267 W @ 4 Ω
>80%, 11 ~ 152 W @ 8 Ω |
| Standby Current [Typical] |
- Not Given
|
| Quiescent Current [Typical] |
- Not Given
|
| Component Count + Extras |
454 + 13
|
| Application / Target Market |
Audio: Hi Fi
Audio: Home Theater Systems Audio: Powered Speakers |
| Design Author |
EPC
|
| Main I.C. Base Part |
EPC2016
|
| Quiescent Current [Maximum] |
- Not Given
|
| Standby Current [Maximum] |
- Not Given
|
| Date Created By Author | 2014-12 |
| Date Added To Library | 2025-11 |
Co-Browse
By using the Co-Browse feature, you are agreeing to allow a support representative from DigiKey to view your browser remotely. When the Co-Browse window opens, give the session ID that is located in the toolbar to the representative.
DigiKey respects your right to privacy. For more information please see our Privacy Notice and Cookie Notice.
Yes, Continue to Co-BrowseGet fast and accurate answers from DigiKey's Technicians and Experienced Engineers on our TechForum.
Please visit the Help & Support area of our website to find information regarding ordering, shipping, delivery and more.
Registered users can track orders from their account dropdown, or click here. *Order Status may take 12 hours to update after initial order is placed.
Users can begin the returns process by starting with our Returns Page.
Quotes can be created by registered users in myLists.
Visit the Registration Page and enter the required information. You will receive an email confirmation when your registration is complete.
Orders are typically delivered to Greece within 48 hours depending on location.
Free delivery to Greece on orders of 50 EUR or more. A delivery charge of 18 EUR will be billed on all orders less than 50 EUR.
UPS, FedEx or DHL freight pre-paid: CPT (Duty, customs, and VAT due at time of delivery)
Credit account for qualified institutions and businesses
Payment in Advance by Wire Transfer
![]()
![]()
![]()
![]()


More Products From Fully Authorized Partners
Average Time to Ship 1-3 Days, extra ship charges may apply. Please see product page, cart, and checkout for actual ship speed.
Incoterms: CPT (Duty, customs, and applicable VAT/Tax due at time of delivery)
For more information visit Help & Support
Thank you!
Keep an eye on your inbox for news and updates from DigiKey!
Please enter an email address