Design contains obsolete parts

EVB-EN5339QI-E: 1 ~ 1.8V @ 3A, 2.4 ~ 5.5V in. Buck

Summary

You are evaluating Altera Enpirion's EN5339QI low profile 3A PowerSoC. The device is a fully integrated step down DCDC converter with control/compensation, gate drive, MOSFET switches and Altera Enpirion's proprietary high performance magnetics. It comes in a 4mm x 6mm x 1.1mm low profile package and requires only a small number of external components to make a complete converter solution.This user guide should be used together with the latest device datasheet. The datasheet can be found at www.altera.com/enpirion.

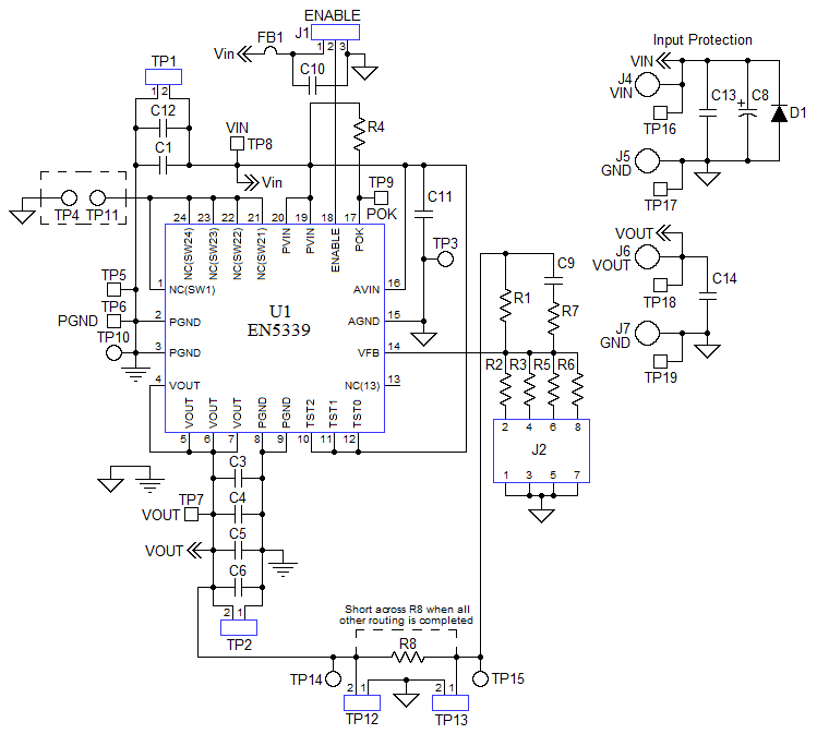
Following are the features of this evaluation board. Populated with one EN5339QI 3A PowerSoC with integrated inductor. Pre-tinned pads are available for a wide range of input and output capacitor configurations. There are four positions available for the output capacitors.

The first position, closest to the IC, can accommodate a 1206 or 0805 case size while the other three positions can accommodate either 0805 or 0603 capacitor case sizes. The base output capacitor configuration is 3 x 22uF 0805 MLCC. Refer to the product datasheet for output capacitor requirements. There are two positions for the input capacitors which can accommodate either 0805 or 0603 case sizes.

The base input capacitor configuration is a single 22uF 0805 MLCC. Refer to the product datasheet for input capacitor requirements. Output voltage programming is accomplished via a simple resistor divider. Jumpers are provided for 4 pre-configured output settings. These settings are as follows: 1.0V, 1.2V, 1.5V, 1.8V. Easy jumpers are provided for the following signals: enable and numerous test points provided as well as clip leads for input and output connections. The board comes with input decoupling and reverse polarity protection.

Specifications

Manufacturer Altera
Category AC/DC and DC/DC Conversion
Sub-Category DC/DC SMPS - Single Output
Eval Board Part Number 544-2885-ND
Eval Board Supplier Altera
Eval Board Normally In Stock
Topology Step Down
Outputs and Type 1 Non-Isolated
Voltage Out: Factory Set 1 V
1.2 V
1.5 V
1.8 V
Current Out 3 A
Voltage In 2.4 ~ 5.5 V
Efficiency @ Conditions >90%, 5V in, 3.3V @ 0.3 ~ 3 A
>88%, 5V in, 2.5V @ 0.3 ~ 3 A
>88%, 3.3V in, 2.5V @ 0.1 ~ 3 A
>84%, 3.3V in, 1.8V @ 0.1 ~ 3 A
>82%, 5V in, 1.8V @ 0.3 ~ 3 A
>80%, 5V in, 1.2V @ 0.3 ~ 2.6 A
>80%, 5V in, 1.0V @ 0.3 ~ 2.2 A
>80%, 3.3V in, 1.2V @ 0.1 ~ 2.8 A
>80%, 3.3V in, 1.0V @ 0.2 ~ 2.2 A
Voltage Out Range 0.6 ~ 4.5 V
Features Internal Inductor
Over Current Protection
Power Good Output
Short Circuit Protection
Shutdown, Enable, Standby
Thermal Protection
Under Voltage Protection, Brown-Out
Switching Frequency 3.2 MHz
Standby Current [Typical] 20 µA
Quiescent Current [Typical] - Not Given
Component Count + Extras 24 + 16
Internal Switch Yes
Design Author Altera
Application / Target Market Computers
FPGA / DSP / Processors
Standby Current [Maximum] - Not Given
Quiescent Current [Maximum] - Not Given
Main I.C. Base Part EN5339QI
Date Created By Author 2012-01
Date Added To Library 2017-06

Eval Board

Order a fully assembled board:

Quantity Available: 0

Quantity: