How to Choose and Use Precision Op Amps Effectively
Contributed By DigiKey's North American Editors
2019-07-30
When designing front-end signal conditioning systems, designers generally prefer to use widely available large-scale, highly integrated data acquisition ICs over discrete solutions to reduce cost, time, size, and bill of materials (BOM). However, there are some applications, such as high-performance test, measurement, and instrumentation systems, where the discrete op amp that interfaces with a specialized sensor becomes a critical front-end component requiring special attention.
This single-function precision op amp is a specialized device that features extremely low voltage offset, offset drift, and input bias current while also balancing bandwidth, noise, and power dissipation performance.
For designers, there are two design challenges that must be overcome when using these precision devices: choosing the device best suited for the application and realizing its full performance potential. The latter requires understanding its operation and applying it correctly so as not to inadvertently negate some of its precision enabling attributes.
This article will describe the role and nuances of precision op amps and their design considerations. It will then use these design considerations to show how to select and effectively use a precision op amp using sample solutions from Analog Devices.
The role of precision op amps
The attraction of a large-scale IC with a potentially less precise op amp is that it’s possible to ensure sensor channel performance by simply “calibrating out” the op amp’s imperfections. However, not only is this time consuming, the reality is that sensors and their channel front-ends are very difficult to calibrate accurately, especially once a system is in the field. To appreciate this, it’s important to look at the role of precision op amps.
Precision op amps are primarily used between sensors such as strain gages, ultrasonic piezoelectric transducers, and photodetectors to capture their output signals without loading the fragile transducer output. The op amps then accurately convey that conditioned signal to the rest of the analog signal chain, which usually concludes with an analog-to-digital converter (ADC). They are also used in analog filters where they do not distort or DC offset the signal of interest.
In these applications, it is critical that the op amp’s performance be linear, repeatable, and stable with respect to time, temperature, and the supply rail. In addition, in most cases it needs to be low noise (the sensor output or other analog signal usually being quite small), have flat response across the spectrum, and be fast slewing with minimal overshoot and ringing. In many cases the application is battery powered so the op amp needs to consume as little power as possible in active and quiescent modes.
The single-function precision op amp is represented schematically by the standard op amp symbol (Figure 1). This, however, belies the complexity of what is a specialized discrete device.
Figure 1: The schematic symbol for the precision op amp is the same as for the standard op amp, giving no indication of the class, performance, or parameters of this fundamental and critical front-end signal processing device. (Image source: Analog Devices)
Op amp performance parameters that are often second- and third-tier factors in non-precision applications rise to take top positions for precision op amps. These include noise, usually specified in microvolts (µV) or nanovolts (nV) per root hertz (√Hz), input offset voltage and its drift, input bias current and its drift, as well as the usual factors of gain, bandwidth, and slew rate.
Both input offset voltage and input bias current deserve a closer look:
Input offset voltage is the direct current (DC) voltage that must be applied between the two input terminals of an op amp to null or zero the output. Any offset voltage will be amplified by the op amp gain and so contribute to error in the output, as a function of the op amp gain setting.
Input bias current is the tiny amount of current that goes through the op amp’s input connections in order to properly bias its internal circuits. The problem it can cause is the lack of a return path to the sensor source for this current, as both the op amp’s inverting and non-inverting input bias currents want to go the same way, either into the op amp or out of it.
Another potential issue with input bias currents is that they may cause an unwanted voltage drop across the resistance of the sensor connected to the input. If this resistance is low (and it often is), this resulting offset may be insignificant; if the input resistance is very high, such as from a pH probe electrode with resistance of megaohms, it can be a major issue.
For these and other op amp parameters, temperature-induced drift in their values is also an issue. Changes due to drift are hard to correct. However, errors at nominal temperature can be compensated for by either manual hardware trims, though these add cost and time, or software corrections.
Further, the op amp may exhibit performance changes due to aging as well as temperature, and that aging value is unpredictable. Many precision op amp data sheets do provide aging specifications for key parameters, but aging is a random process and so can be characterized only by probable values rather than definitive ones.
Regardless of the scenario, actually measuring the input offset voltages and bias currents of these precision devices with confidence is quite difficult and implementing beneficial and effective compensation schemes is also challenging. A better approach is to only consider a product having a comprehensive data sheet with numerous tables and graphs that characterize and define all relevant aspects of performance, as well as providing application information.
Getting what’s needed from a precision op amp
Every op amp implementation represents a trade-off among the various design, process, trim, and test aspects of a real device. For precision op amps, the subtle differences from standard devices mean that the designer must determine which parameters and values are priorities and assign a relative weighting to each.
Consider two precision op amp families from Analog Devices: the ADA4805-1 single-channel and ADA4805-2 dual-channel devices, and the ADA4896-2 dual-channel device.
While they are similar in basic function, they do have some important differences as shown by their specification highlights (Table 1). If the design priority is lower voltage noise, the ADA4896 looks like the better choice, but it has higher current noise and input offset voltage than the ADA4805 family. There are of course many other trade-offs between the two families in areas such as power, common mode voltage, and other factors.
|
Table 1: The ADA4805 and ADA4896 precision op amp families have important differences with respect to current noise and input offset voltage, among other parameters. (Table data source: DigiKey)
Output is important, too
While input characteristics and performance are significant factors when evaluating precision op amps, their output cannot be ignored. Among the significant factors here are slew rate and output swing. For example, the ADA4805 devices have an internal slew enhancement circuit that boosts the slew rate as the feedback error voltage increases, enabling faster response and settling of the amplifier to large step inputs (Figure 2).
Figure 2: Step response of the ADA4805 for selected output step sizes. The ADA4805 has an internal slew enhancement circuit that boosts the slew rate as the feedback error voltage increases, enabling faster response and settling of the amplifier to large step inputs. (Image source: Analog Devices)
Keep in mind that many of the sensor signals for which these op amps provide conditioning are not step inputs as these sensors are often multiplexed. Therefore, the op amp may see step changes as the multiplexer (mux) switches channels. The impact of the slew enhancement in the ADA4805 devices can also be seen in the large signal frequency response, where larger input signals cause a slight increase in peaking (Figure 3).
Figure 3: Peaking of frequency responses for the ADA4805 is a function of signal level, shown here with a gain of +1. (Image source: Analog Devices)
When the ADA4805 amplifier is powered down, its output goes to a high impedance state, with the impedance decreasing as frequency increases. The ADA4805 devices provide 62 dB of forward isolation at 100 kilohertz (kHz) in shutdown mode (Figure 4).
Figure 4: The Forward/Off isolation of the ADA4805 is a function of frequency, decreasing as the frequency increases. (Image source: Analog Devices)
A precision op amp such as the ADA4805 can be used to provide conversion of the inherently signal-ended output of a sensor to the differential mode preferred by many high-performance ADCs; such differential signals are preferred as they reduce noise and harmonic distortion. Accomplishing this is an example of a classic design trade-off: either use a differential amplifier or configure two separate physical amplifiers to perform the single-ended to differential conversion. The former option usually offers better performance but at a higher cost than the two amplifier solution.
The ADA4805 family resolves this dilemma by combining the advantages of both. The inherent low harmonic distortion, low offset voltage, and low bias current of the devices mean that they can produce a differential output that is well matched with the performance of high-resolution ADCs, and yet do so at a cost that is comparable to the single differential amplifier solution.
Things get a little trickier when driving capacitive loads. Capacitance at the output of an amplifier creates a time delay (phase shift) within the feedback path that can create excessive ringing and oscillation if it is within the bandwidth of the loop. For example, the response versus gain curve of the ADA4896-2 shows the largest amount of peaking occurs at a gain of +2 (Figure 5).
Figure 5: The small-signal frequency response vs. gain for the ADA4896-2 shows how it varies with gain (with RL = 1 kiloohm (kΩ); when G = +1, RF = 0 ohm (Ω); otherwise, RF = 249 Ω). (Image source: Analog Devices)
The standard solution to this undesired peaking is to add a low value “snubbing” resistor in series with the amplifier output and its capacitive load to minimize the problem. A small, 100 Ω snubber entirely eliminates this peaking, but brings a trade-off as the closed-loop gain is reduced by 0.8 dB due to attenuation at the output. The snubbing resistor’s value can be adjusted between 0 Ω and 100 Ω to offer an acceptable level of peaking and closed loop gain (Figure 6).
Figure 6: Using a snub resistor (RSNUB) at the output reduces the peaking for the worst-case frequency response of the ADA4896-2, shown with gain of +2. (Image source: Analog Devices)
By using an amplifier with selectable gain, the signal chain can accommodate a wide range of possible input signals. In a traditional gain selectable amplifier, switches in the feedback loop connect to the inverting input. The small but unavoidable resistance of these switches degrades the noise performance of the amplifier while adding significant capacitance on the inverting input node, both of which undermine the low noise performance of the op amp. Further, the resistances add to nonlinear gain error, thus compromising the op amp performance.
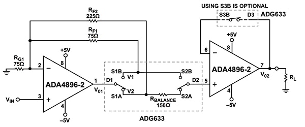
To avoid this degradation, designers can use a programmable gain switching topology that maintains the ADA4896-2’s 1 nV/Hz noise performance while also reducing its nonlinear gain error (Figure 7). Selecting switches with minimal capacitance also optimizes the bandwidth of the circuit.
Figure 7: The two channels of the ADA4896-2 plus the ADG633 analog switch can be used to construct a low noise, selectable gain amplifier with reduced nonlinear gain error to drive a low resistance load. (Image source: Analog Devices)
The bias current of the input amplifier, although tiny, can cause an offset at the output that varies depending on the gain setting. However, since the input amplifier and output buffer stages of the ADA4896-2 are both part of a single monolithic device, their bias currents are closely matched. This characteristic will cancel out the varying offset to a large extent.
Packaging and layout considerations
A precision op amp is more than a carefully designed circuit fabricated on a semiconductor die. How it is packaged and how that package is deployed, affects how well the device performs compared to what the data sheet says it can do under “perfect” conditions.
Similar to precision voltage references, the package of the op amp is subject to minute amounts of mechanical stress from placement and the initial soldering process, as well as from normal flexing and vibration of the pc board in the field. The resultant strain can cause small but possibly significant changes in device performance. This is due to the piezoelectric effect on the die crystal as well as other material characteristics.
Therefore, it’s important to make sure that the pc board is sufficiently rigid, with additional support if needed. It may even be necessary to thermally cycle the board before fielding to relieve latent stress.
As with many analog circuits, especially precision ones, layout and grounding are key considerations for design success. It’s critical to bypass the power supply using both higher and lower value capacitors in parallel. Typically, the bypassing pair consists of a 10 microfarad (µF) electrolytic capacitor in parallel with a 0.1 µF ceramic capacitor. The smallest value capacitor should be placed on the same side of the board as the amplifier and as close as possible to its supply pins.
Single-channel versus dual-channel devices
The choice between the single-channel and dual-channel versions of a precision op amp involves some classic trade-offs and compromises (Figure 8). For example, a dual device has a smaller package footprint per function, as well as reduced overall real estate as fewer bypass capacitors are needed.
Figure 8: Pinout of the ADA4805-1 in a 6-lead SOT-23 package (left); Pinout of the ADA4805-2 in an 8-lead MSOP (right). (Image source: Analog Devices)
However, depending on the circuit schematic, using a dual device may require running low-level input signal traces over longer distances; doing so will occupy space, complicate the design, and also increase noise pickup. Therefore, the decision to use two single-channel devices versus a single dual-channel device must be evaluated in terms of proximity of the respective amplifier functions, aggregate IC and related passive device footprint, and electrical performance; not just BOM simplification.
Counterintuitive grounding rules for precision op amps
The grounding rules for precision op amps are somewhat at odds with what board layout designers often assume, namely that having more ground areas and ground planes is a good thing.
With precision op amps it is important to avoid grounding in the areas under and around their inputs and outputs as stray capacitance created between the ground plane and the input and output pads is detrimental to high-speed amplifier performance. Stray capacitance at the inverting input, along with the amplifier input capacitance, also lowers the phase margin and can cause instability. At the output, stray capacitance creates a pole in the feedback loop which can also reduce phase margin and can cause the circuit to become unstable.
How to get started with precision op amps
Exploring the many performance subtleties of these op amps is simplified with the use of vendor supplied evaluation boards. Fortunately, the pinouts of most op amps in a given package are largely standardized within a vendor’s portfolio (and across the industry to a large extent), so a single evaluation board can be used for many op amp models.
For example, the Analog Devices EVAL-HSAMP-2RMZ-8 is a bare (unpopulated) six-layer evaluation board for 8-lead MSOP dual-channel amplifiers. It accepts SMA edge mounted connectors on the inputs and outputs for efficient and wideband connection to test equipment or other circuitry (Figure 9).
Figure 9: The Analog Devices EVAL-HSAMP-2RMZ-8 six-layer bare printed circuit board for evaluation of 8-lead MSOP dual op amps accepts SMA edge mounted connectors on the inputs and outputs. (Image source: Analog Devices)
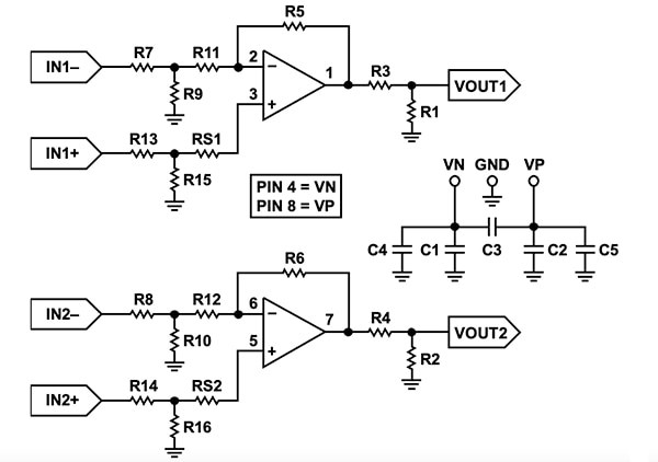
The evaluation board’s ground plane and component placement are designed to minimize parasitic inductances and capacitances, which is not apparent from its schematic alone (Figure 10).
Figure 10: The schematic of the Analog Devices EVAL-HSAMP-2RMZ-8 evaluation board. (Image source: Analog Devices)
While the schematic of the EVAL-HSAMP-2RMZ-8 shows interconnections and component space assignments, it does not show their actual values. This is because the board is unpopulated to allow the user to evaluate performance with passive device values matched to the op amp and the application needs. The suggested evaluation board components are primarily SMT 0603 case size, with the exception of the electrolytic bypass capacitors (C1 and C2), which are 1206 case size.
Conclusion
Large-scale, highly integrated data acquisition ICs can reduce cost, time, size, and bill of materials (BOM), yet some applications require a discrete precision op amp. This single function device is highly specialized, making it difficult to select and design in to realize its full performance potential.
However, with appropriate knowledge of the many factors that go into selecting the preferred device, the selection process can be accelerated. Once selected, the factors described must be taken into consideration in order to apply the precision op amp correctly. Doing so will avoid compromising the devices’ actual performance per the data sheet. In addition, evaluation boards combined with knowledge about placement and board layout—physical factors that don’t appear on the schematic diagram—are critical paths to design-in success.
Disclaimer: The opinions, beliefs, and viewpoints expressed by the various authors and/or forum participants on this website do not necessarily reflect the opinions, beliefs, and viewpoints of DigiKey or official policies of DigiKey.

