Generating Low Output Voltage at High Output Current from a Switched Step-Down DC/DC Topology
Contributed By Electronic Products
2015-05-05
In many rack-mount systems employed in cloud-based data centers and RAID arrays low DC bus voltage, such as 3.3 V or 5.0 V, is the preferred main distribution rail. To power point-of-load (POL) ICs like FPGAs, DSP processors, and other ASICs on the mother boards of these systems, the low DC bus voltage must be further reduced to 2.5 V or lower with the ability to supply high-load current. Plus, due to space constraints and thermal management challenges, the applications demand high-conversion efficiency from a compact package with a load-step response that must be ultra-fast. In essence, these system boards are looking for non-isolated efficient DC/DC solutions that are complete and will occupy a very small space on the PC board.
To address these and other stringent requirements of system designers, suppliers like Texas Instruments, Linear Technology, and Intersil, among others, have readied integrated step-down DC/DC converter modules that use a minimum number of external passives.
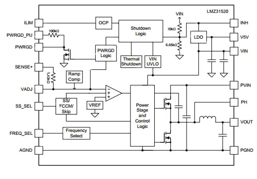
Texas Instruments has released a number of Simple Switchers that lend themselves to these needs. One such solution is the LMZ31520, a 20 A DC/DC converter that can deliver adjustable output voltage from 0.6 V to 3.6 V with efficiency of up to 96 percent. Incorporating power MOSFETs, a shielded inductor and passives in a low-profile QFN package (Figure 1), the high-current Simple Switcher uses only three external components to deliver a complete step-down DC/DC module with low-output voltage.

Figure 1: Functional diagram of TI’s integrated Simple Switcher LMZ31520.
LMZ31520’s output voltage can be easily adjusted from 0.6 V to 3.6 V using an external resistor RSET between pins VADJ and AGND. A table in the product data sheet provides calculated RSET values in Ohms for input PVIN of 12 V, 5 V, and 3.3 V, respectively. The recommended switching frequency is 500 kHz, which can be configured by keeping the FREQ_SEL pin open. In fact, another table in the same product-data sheet provides switching frequency values for a variety of RFREQ resistor values, when it is connected between FREQ_SL pin and either PGND or V5V pin.
Powering from a 3.3 V rail
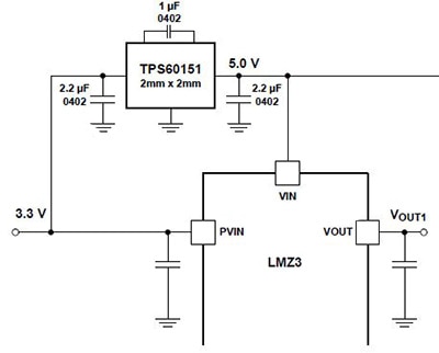
Because several applications today must work from a 3.3 V rail, lower input voltage DC/DC converters are becoming popular. While such power supplies can switch lower input voltages efficiently, they still need a higher bias voltage to drive some internal circuitry. Consequently, the ability to easily produce a higher bias voltage from a 3.3 V rail is becoming more important. To simplify that task, TI offers the TPS60151, a charge pump with an input range of 2.7 V to 5.5 V. As a result, it can boost the 3.3 V input to 5.0 V output with up to 150 mA current. Since space is critical, it comes in a compact 2 x 2 mm QFN package.
As a result, when powering LMZ31520 from a 3.3 V bus, TPS60151 can be used to generate the bias voltage for the converter module as shown in Figure 2. To do so, LMZ31520 offers two input pins, PVIN and VIN. While pin PVIN is tailored for switching voltage input, pin VIN handles the input bias voltage. Since the input-switching voltage PVIN is the voltage that is converted to a lower-output voltage, it requires higher current. Likewise, the input bias voltage VIN powers the internal circuitry of the device, and it requires a comparatively small amount of current.

Figure 2: The charge pump TPS60151 generates 5.0 V bias voltage for LMZ3 devices when the input is from a 3.3 V rail.
When powering the converter from a 5.0 V bus, the input is common to both PVIN and VIN pins. In that case, the two pins are connected together for a single 5.0 V or higher input as shown in Figure 3. It is seen that for a 1.2 V output, the RSET value is 1.43 kΩ and the FREQ-SEL pin is open for a switching frequency of 500 kHz.

Figure 3: Typical application schematic using LMZ31520 when input voltage is 4.5 V or higher but less than 14.5 V. In this case, pins PVIN and VIN are connected together for a common input.
For applications that demand higher than 20 A at the output, TI is offering a pin-compatible version, the LMZ31530. A member of the Simple Switcher LMZ3 family, its input and output voltage specs are similar to LMZ31520 with the ability to deliver up to 30 A output current.
Both versions are rated for ultra-fast load-step response. The data sheet shows that for a 2.5 A/µs load step from 25 to 75 percent IOUT, the recovery time is 30 µs. Similarly, the step-down Simple Switcher modules are designed to deliver conversion efficiencies of up to 96 percent.
Other sources
In case your applications require a slightly lower output current at low-input and -output voltages, Linear Technology has prepared the LTM4611, a µModule regulator that offers a complete switch-mode DC/DC solution from a tiny 15 x 15 x 4.32 mm LGA package. As shown in Figure 4, it uses a few input and output capacitors to deliver up to 15 A at high efficiency from an input voltage of 1.8 V to 5.5 V. Plus, the µModule’s low-output voltage is adjustable between 0.8 V and 5.0 V by an external resistor RSET. For 1.5 V output, the RSET is 69 kΩ as shown in the figure. A table in the product-data sheet provides RSET values for various output voltages. A built-in differential sense amplifier ensures that the output voltage is tightly regulated within 300 mV of input voltage VIN.

Figure 4: Linear’s µModule regulator LTM4611 uses few external passives to deliver a complete 15 A switch-mode step-down DC/DC solution from an input-voltage range of 1.5 V to 5.5 V. The output voltage, 1.5 V, is set by external resistor RSET.
According to the supplier, high switching frequency and current-mode architecture enable the converter to offer very-fast transient response to line and load changes without compromising stability. The part’s datasheet shows that the unit can settle in 40 µs for a dynamic load step. Overall efficiency is better than 91 percent from low load to full load with peak at 94 percent.
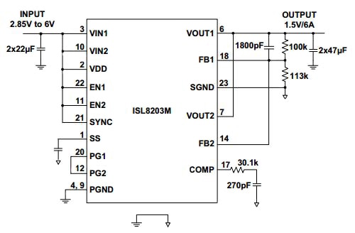
Another low-input and low-output integrated step-down converter solution, but at lower output current, comes from Intersil. Its ISL8203M is a 6 A version that requires only a few external components to complete the solution. Like other offerings it integrates a PWM controller, synchronous switching MOSFETs, inductors, and passives in a compact QFN package to maximize efficiency and minimize external component count. Optimized for generating low-output voltages down to 0.8 V, the ISL8203M’s supply voltage range is from 2.85 V to 6.0 V. The step-down converter’s dual outputs can be combined to obtain 6 A from a single low-output voltage, as depicted in Figure 5. The power module’s efficiency is rated up to 95 percent and transient response is fast.

Figure 5: The ISL8203M is an integrated step-down converter module that is optimized for generating low-output voltages at medium-output current.
In summary
For POL applications that need high-output current from low-voltage inputs, a number of semiconductor suppliers have readied integrated, step-down DC/DC converter modules that deliver low-output voltages with high efficiencies and ultra-fast response. What’s more, these integrated modules are offered in packages that occupy a small footprint on a PC-board.
For more information on the products discussed in this article, use the links provided to access product pages on the DigiKey website.
Further Reading
- Application Report SNVA692 “Powering LMZ3 Devices from a 3.3-V Bus” by Jason Arigo, Texas Instruments Inc.
Disclaimer: The opinions, beliefs, and viewpoints expressed by the various authors and/or forum participants on this website do not necessarily reflect the opinions, beliefs, and viewpoints of DigiKey or official policies of DigiKey.




